当前,疫情仍在肆虐。
当地时间1月30日晚,世界卫生组织宣布,将新型冠状病毒疫情列为国际关注的突发公共卫生事件(Public Health Emergency of International Concern,PHEIC)。世界卫生组织虽强调不建议实施旅行和贸易限制,并再次高度肯定中方的防控举措,但是对于出口企业和外贸人来说,此次疫情无疑是一次巨大考验。
受新型冠状病毒感染的肺炎疫情的影响,导致无法如期履行或不能履行国际贸易合同的,企业可向贸促会申请办理与不可抗力相关的事实性证明。
还有很多需要注意的地方,商会君整理了这份秘籍,希望能帮到您!
“不可抗力”是一项免责条款,是指买卖合同签订后,不是由于合同当事人的过失或疏忽,而是由于发生了合同当事人无法预见、无法预防、无法避免和无法控制的事件,以致不能履行或不能如期履行合同,发生意外事件的一方可以免除履行合同的责任或者推迟履行合同,在我国《民法通则》上是指“不能预见、不能避免和不能克服的客观情况”。
贸促会出具的与不可抗力相关的事实性证明用以减免违约责任,尽可能减少疫情带来的损失,已得到全球200多个国家和地区的政府、海关、商会和企业的普遍认可。
操作流程请戳:国际贸易合同受疫情影响无法履行的,中国贸促会这个证明来帮您!
业务咨询电话:
中国贸促会商事认证中心咨询、联系电话:010-82217027/7035/7010
各省(直辖市)、市贸促会联系方式请参见:https://www.rzccpit.com/company/organization.html(阅读原文查看)
/ 02/
面对PHEIC,出口企业怎么办?
1月30日晚,世界卫生组织(WHO)宣布将新型冠状病毒疫情定义为国际关注的突发公共卫生事件(PHEIC)。虽然此次决定的重点在于保护一些医疗系统比较脆弱的国家,但是对于国内出口企业来说,无疑是对于风险管理的一次巨大考验。针对疫情对省内出口企业的影响和可能带来的风险,中国信保做出以下四点提示:
排查在手订单,关注履约风险
建议全面梳理和评估在手订单,对于受到延期复工影响的可能延迟交付的订单,及时与买家沟通,说明相关情况,争取通过书面形式(邮件、补充协议、重签合同等)与买家延长交货期。对于受疫情影响确定无法履约的订单,建议及时与买家协商一致解除合同,必要时取得中国贸促会出具的不可抗力事实性证明,降低后期被买家反索赔风险。
提前安排运输,关注物流风险
目前部分地区受疫情影响交通暂时受阻,因此应注意避免因物流原因导致的迟出运。特别是贸易中采用L/C支付方式下,应密切关注最迟装船日期,必要时与买家协商修改最迟装船日,预留好充足的装船期,避免交单时产生不符点。同时,建议出口企业应积极关注国内港口、机场等重要交货地点的运营情况,如果因疫情原因导致暂时封闭的,及时变更物流与仓储。
梳理上游客户,关注供应链风险
建议出口企业积极与国内供应商保持密切联系,评估供应商受疫情影响程度,确认复工时间、发货安排等最新情况。对于上游供应较为紧张的情况,必要时制定国内供应商的备选方案或适当增加库存,确保原材料供应安全。
敦促买方履约,关注收汇风险
如遇海外买家询问,建议出口企业积极与买家沟通,如实告知疫情现状及最新进展,打消买家疑虑。如遇海外买家因疫情原因提出拒收货物或者拖欠货款,出口企业应向买家明确指出此次WHO公布的临时建议并不包含可能限制出口的贸易措施,据理力争并妥善保存相关证据。若发生买家拖欠或拒收风险,请及时寻求中国信保的帮助,由中国信保代表中国企业向海外买家发起追讨,维护出口企业合法权益。
/ 03/
面对客户,关于疫情如何表达
/ 04/
更多履约问题
/ 05/
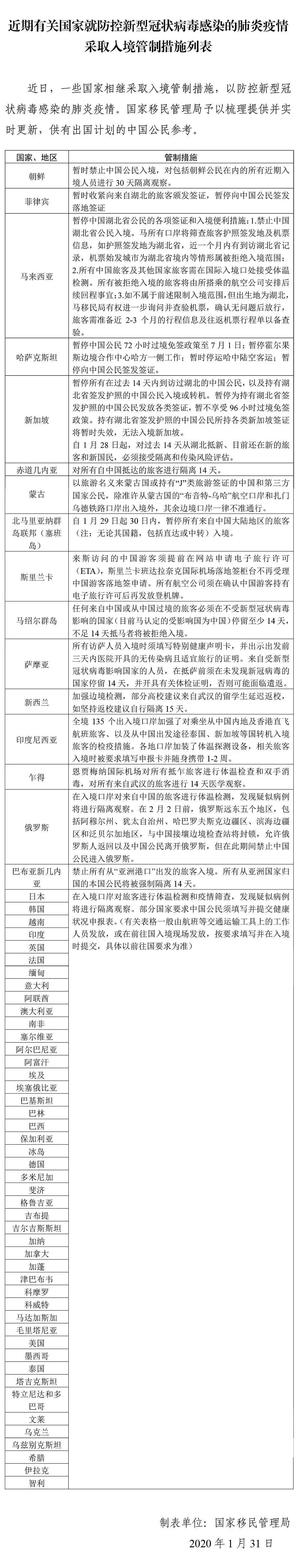
要出国的外贸人请注意!
此外,国家移民管理局发布了近期有关国家就防控新型冠状病毒感染的肺炎疫情采取入境管制措施列表近期有出国商务活动的外贸人要注意了!↓↓↓↓
三个实用工具请戳:疫情当前,外贸人如何与国外客户沟通?

图片来源:国家移民管理局
/ 06/
日常防护很重要
除了贸易动态外,外贸人更要注意日常防护,避免病毒侵袭。国家卫健委日前发布的这份新型冠状病毒感染的肺炎防控,公众预防指南汇编,速转速学!
