疫情之下,有些国家和地区对中国货物贸易采取管制措施,有些暂停部分/全部与中国的航班/列车/船舶,有些对来自中国的进出境工具及人员施加严格的检验、检查措施。本文分析24国对中国货物贸易采取管制措施的情况。
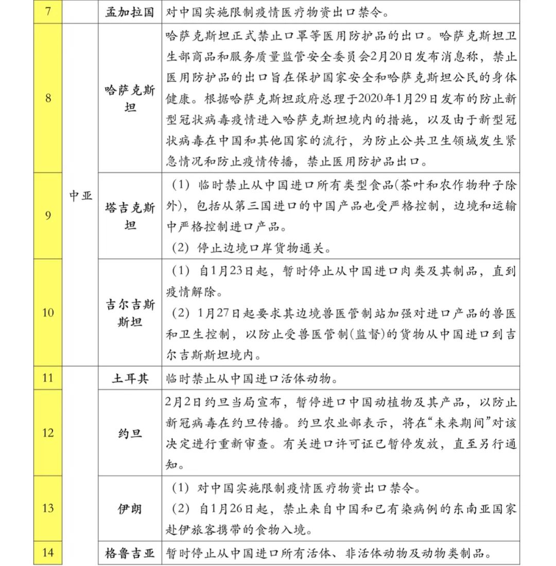
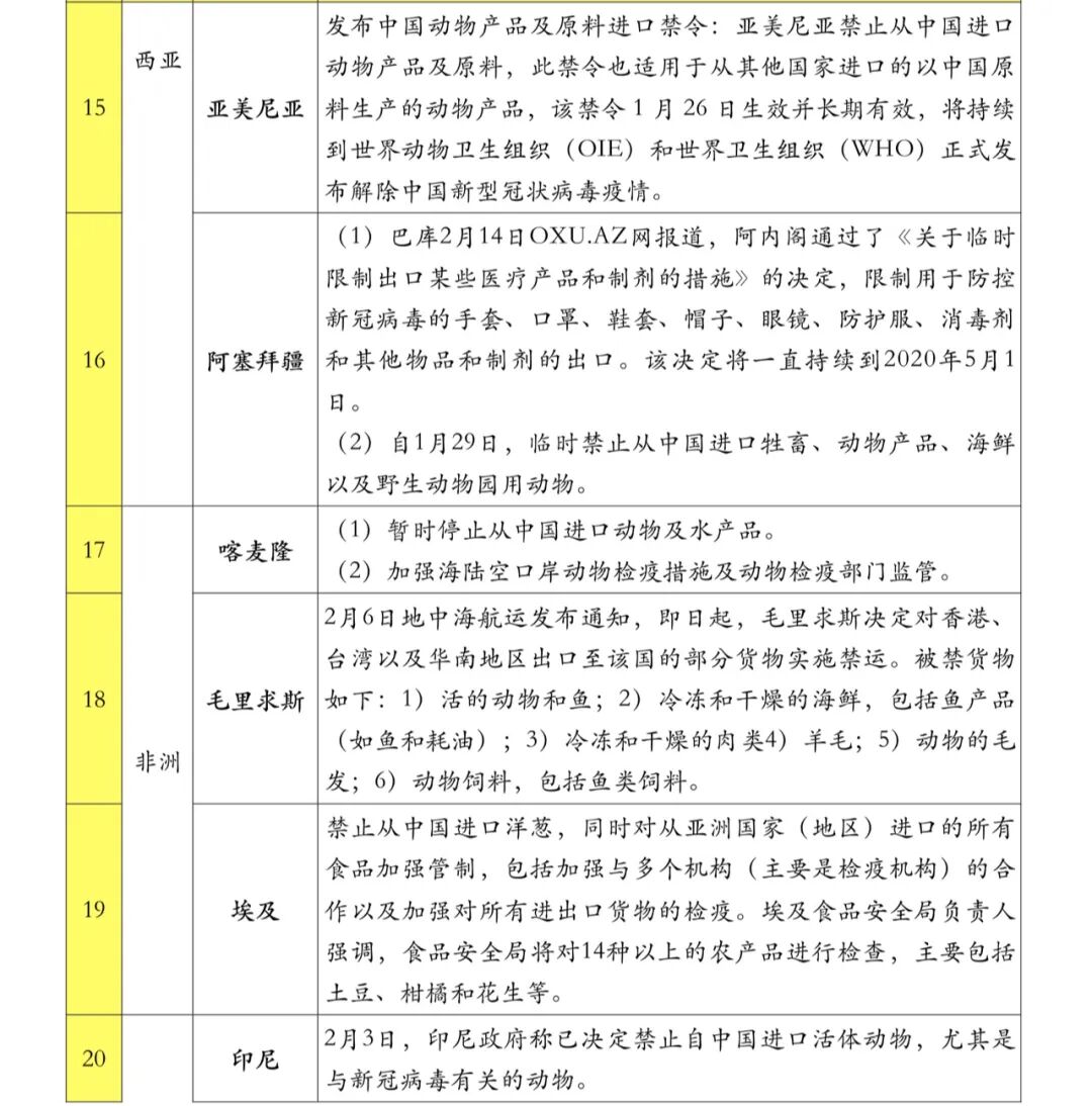
在3月5日的商务部新闻发布会上,商务部外贸司司长李兴乾表示,截至目前,已有至少24个国家和地区对中国货物贸易采取管制措施。 尤其是个别国家限制自华进口活体动物、动物制品,限制对华出口口罩、防护服、消毒液等疫情防控物资,这对我国造成了一定负面影响,中国对有关国家的做法和反应表示理解,但呼吁相关国家尊重世卫组织专家意见,不采取过度的贸易限制措施。 发布会上,李兴乾指出,新冠肺炎疫情发生以来,中国政府和人民全力以赴抗击疫情,采取了最全面、最严格、最彻底的防控举措,有关工作正在逐步取得成效。中国有信心、有能力、有把握打赢这场疫情防控阻击战。对此,世卫组织给予高度评价,强调不建议各国采取旅行或贸易限制措施。 中国未禁止口罩出口 李兴乾表示,中国是全球口罩生产大国,多年以来,一直为世界各国提供医用和民用口罩出口服务,每年出口数量稳定在生产规模的70%以上。口罩属于自由贸易产品,中国政府未设置任何贸易管制措施。 疫情发生以来,商务部作为对外贸易归口管理部门,从未发布过有关口罩及其生产原材料出口的禁令,企业可以按照市场化原则开展相关贸易。 李兴乾还表示,在前一阶段疫情防控工作中,不少国家向我们伸出了援手,我们愿意在克服自身困难的同时,在口罩等医疗防护物资方面给予有关国家力所能及的援助,支持各国抗击疫情。 24个国家货物贸易管制 据不完全统计,截至目前,已有至少24个国家和地区对中国货物贸易采取管制措施,分别为: 喀麦隆、亚美尼亚、毛里求斯、格鲁吉亚、阿塞拜疆、塔吉克斯坦、吉尔吉斯斯坦、巴基斯坦、土耳其、约旦、伊朗、俄罗斯、韩国、孟加拉国、印度、尼泊尔、印度尼西亚、泰国、越南、柬埔寨、蒙古、哈萨克斯坦、埃及和中国台湾。 在这些国家采取的针对中国货物贸易的管制措施中,涉及禁止从中国进口的国家有12个,分别为印尼、格鲁吉亚、吉尔吉斯斯坦、韩国、阿塞拜疆、塔吉克斯坦、土耳其、亚美尼亚、埃及、蒙古、喀麦隆和毛里求斯,主要涉及产品为活体动物、动物制品及动物相关产品; 涉及货物检疫的国家有4个,为印度、越南、吉尔吉斯斯坦、巴基斯坦和喀麦隆; 禁止携带的国家1个,为伊朗。 所涉及的货物类型主要为防疫物品、活体动物、动物制品及动物相关产品、海鲜及其制品、水生生物、植物及植物产品六大类。 图 各类产品管制措施比重情况 从下图可以看到,包括口罩、防护服、消毒液等在内的防疫物品的贸易受制情况最严重,有12个国家采取了防疫物品出口禁令或出口限制措施;其次是针对来自中国的活体动物、动物制品及动物相关产品的措施数量位居第二,一共有10个国家采取了限制来自中国的活体动物、动物制品及动物相关产品入境的管制措施。 24个对中国货物贸易采取管制措施的国家中,亚洲国家(地区)占了20个,占比高达83%,大多距离中国非常近,甚至与中国接壤,且这些国家大多是发展中国家,医疗保健水平较低,医疗防护用品生产力不足。






