全球疫情蔓延之下,想了解各国货物贸易、医疗物资贸易、船舶/航班/列车、边境口岸、人员入境等限制性措施?
这里有一份长达77页的查询宝典。
据世界卫生组织(WHO)官方网站数据,截至欧洲中部夏令时间4月14日凌晨2:00(北京时间4月14日8时),世界卫生组织报告了1848439例新冠肺炎确诊病例,死亡病例包括117217例。
随着疫情在全球蔓延,全球多国采取贸易限制性措施,或相继宣布进入紧急状态,部分国家或地区还采取了“封国”“封城”的措施。
根据国家移民局官网、中国驻相关国家大使馆及经济商务参赞处官网、WTO官网、威尔森集团全球港口应对新冠疫情限制性措施查询平台、境内外相关媒体网站发布的信息及中国贸促会驻外代表处和部分企业反馈的情况,贸促会在此前信息基础上(详见:限制性措施)进行了更新,更新部分会用黑体加下划线进行标识。
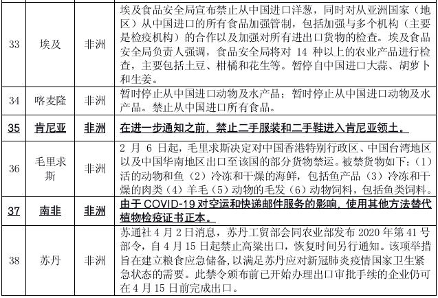
截至4月13日,共有38个国家(地区)对货物贸易(除医疗物资外)采取相关措施,其中新增3个国家(地区),措施有更新的1个国家(地区)。具体如下:






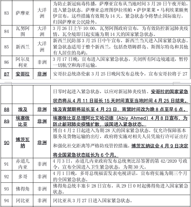
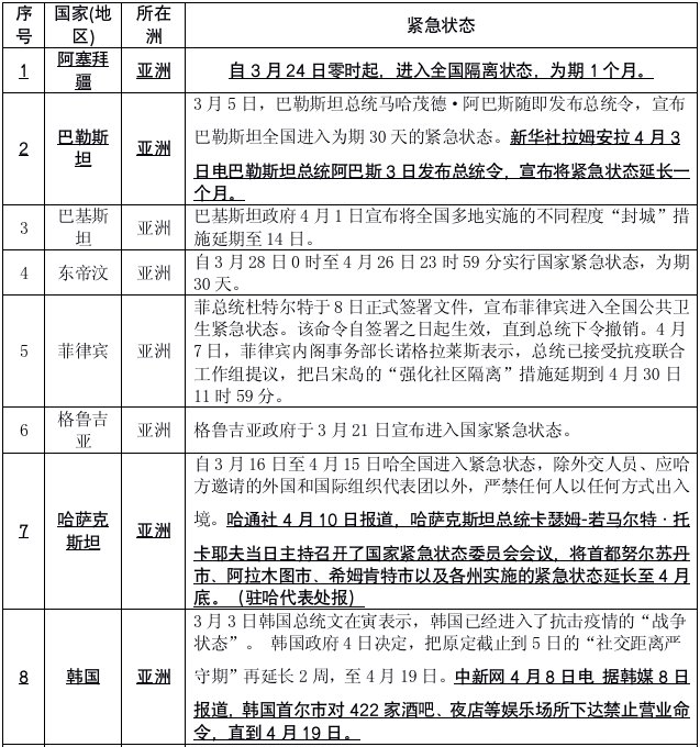
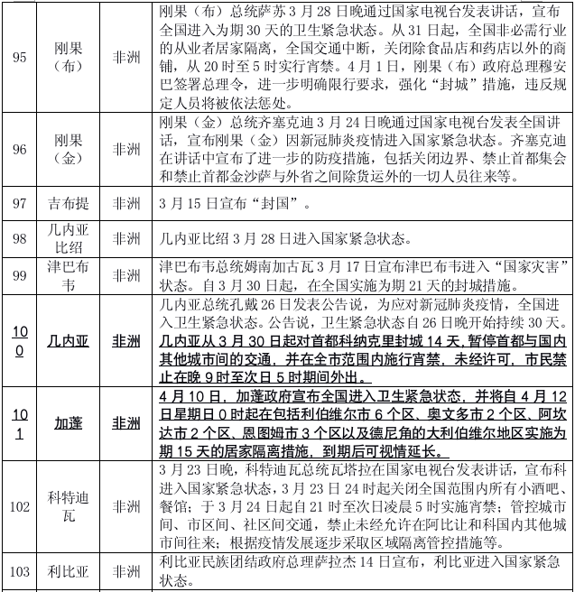
截至4月13日,共有117个国家(地区)宣布进入紧急状态,其中新增12个国家(地区),措施有更新的21个国家(地区)。具体如下:













