


对医疗物资贸易采取措施的情况——截至6月1日,共有81个国家(地区)采取了相关措施。本期更新1个国家——乌克兰,据乌克兰独立新闻社5月27日消息,乌克兰政府将个人防护用品出口禁令延长至7月1日。
对船舶/航班/列车采取措施的情况——截至6月1日,共有148个国家(地区)采取了相关措施。本期更新16个国家,其中哈萨克斯坦恢复国内、国际客运列车;孟加拉国、土耳其、奥地利、冰岛、法国、罗马尼亚、瑞士、乌克兰、坦桑尼亚恢复部分航班;佛得角恢复海上客运。具体如下:



对边境口岸采取措施的情况——截至6月1日,共有102个国家(地区)采取了相关措施。本期更新12个国家,其中哈萨克斯坦、塔吉克斯坦、伊朗、伊拉克、比利时、丹麦、乌克兰、西班牙、意大利逐步开放边境口岸。具体如下:


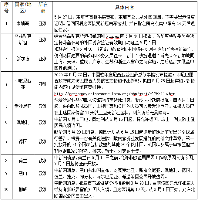
对人员入境采取措施的情况——截至6月1日,共有178个国家(地区)采取了相关措施。本期更新16个国家,其中新加坡和中国将在6月初启动“快捷通道”;爱沙尼亚、奥地利、德国、荷兰、黑山、挪威、瑞士、斯洛文尼亚、希腊允许部分外国人入境;乌克兰签证有效期自动延期。具体如下:


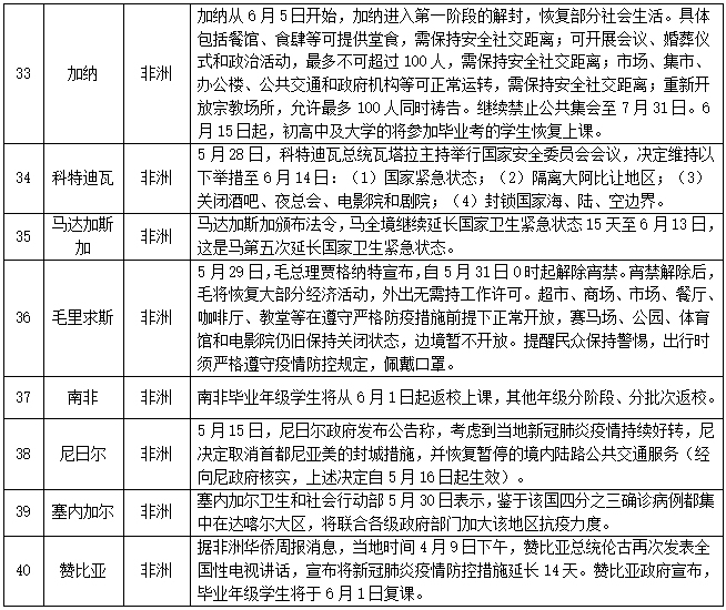
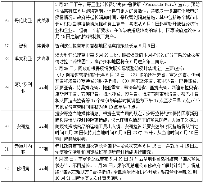
宣布进入紧急状态等情况的国家(地区)——截至6月1日,共有151个国家(地区)采取了相关措施。本期更新40个国家(地区),其中菲律宾、哈萨克斯坦、斯里兰卡、泰国、土耳其、印度、奥地利、比利时、冰岛、波黑、俄罗斯、法国、罗马尼亚、瑞士、意大利、英国、美国、巴西、哥伦比亚、澳大利亚、阿尔及利亚、安哥拉、佛得角、加纳、毛里求斯、南非、尼日尔、赞比亚28个国家放松部分管制措施,启动不同程度的复工复产复课。具体情况如下:






