首页
外贸信息
通知公告
外贸动态
学员交流
国际市场信息
行业信息
国别信息
风险预警提示
新业态新模式
跨境电商海外仓
市场采购贸易
外贸综合服务企业
提升外贸质量
国际认证
自有品牌
外贸基地(示范区)
外贸政策
政策法规
政策解读
展会信息
百展计划
河北品牌行
展会实务
交易团
外贸知识
外贸英语
谈判技巧
外贸单证
外贸函电
商检报关
制单结汇
核销退税
国际物流
信用证
问卷调查
通知公告:
海关总署公告2022年第120号(关于进口服装采...
2022-12-07
省商务厅关于第七届中国—亚欧博览会河北投资合作展...
2022-07-19
河北省人民政府办公厅关于印发河北省推动外贸保稳提...
2022-07-14
河北省商务厅关于组织全省外贸政策业务联合培训会的...
2021-11-16
海关总署公告2021年第80号丨关于全面推广企业...
2021-10-14
您当前的位置:
首页
>
外贸信息
>
外贸动态
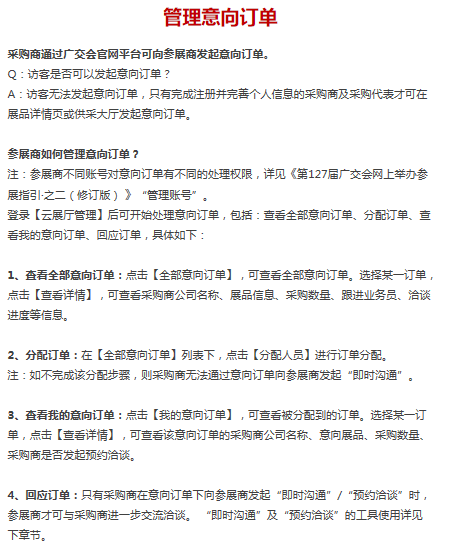
第127届广交会网上举办参展指引•之九
时间:2020.06.07
信息来源:
分享
打印本页
关闭窗口
回到顶部
|
联系我们
河北省外贸培训公共服务平台
地址:石家庄市新合作广场 b1 1201 邮箱:87812389@163.com
违法和不良信息举报电话:0311-67662519/4008320700
备案编号:
冀ICP备11006606号-18
访问量: